途观L,Pro用“智能化”硬刚BBA,宝马X1/奥迪Q3还有胜算吗?
随着汽车智能化的发展,豪华也有了新的评判标准。从国内传统豪华车销量下滑,和新兴智能高端车销量上升不难看出,消费者闭眼选BBA的时代真的过去了。
其中受到冲击最大的就是BBA的入门车型,这些车的产品力本身在同级中并不算优秀,再加上品牌崇拜的减弱,只能在终端大幅降价来促销。
不过合资品牌可不会放过这个好机会,近期上市的全新途观L Pro就打着“80万内最智能油车”的口号向宝马X1,奥迪Q3这样的BBA入门SUV发起了挑战。借着这个机会,我们就拉着这三款车来个全面对比,看看这些豪华车还有胜算吗?

买logo还是买技术,务实消费者肯定看重后者
不可否认,BBA的logo还是有一定的“光环”加持的,但是对于购买20-30万左右SUV的消费者来说,他们的消费观一定是更加务实的。买BBA入门版极有可能会陷入“死要面子活受罪”的境地,毕竟入门豪华车型的产品力并没有什么竞争力。

以设计层面来对比,宝马X1和奥迪Q3虽然都采用了各自的家族化设计,有着品牌的一致性,但无论是体量感,还是科技配置的装备率,都无法和途观L Pro比。途观L Pro的长宽高为4735*1859*1682mm,轴距为 2791mm,属于标准的中型SUV,比紧凑型SUV的宝马X1和奥迪Q3要大上一圈。

此外,途观L Pro在科技配置上也全面向高端靠齐,它搭载的IQ.Light高分辨率智慧投影大灯,是大众最高科技含量的大灯,单侧大灯就达到了25,600像素,也是同级唯一搭载该配置的车型,即使是豪华品牌或新势力中,也只有如保时捷帕拉梅拉、奔驰迈巴赫、奥迪A8L等这样的超豪华车型才会搭载。

值得一提的是,这项技术还支持专属车道照明、窄路车辆示宽等功能,特别是在变道时它可以自动照亮隔壁车道,行车更安全。

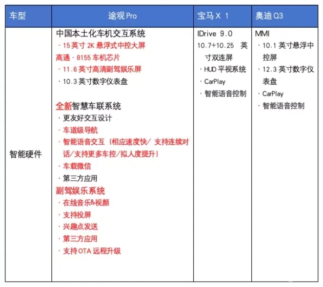
内饰方面,宝马X1和奥迪Q3虽然也采用了最新的设计,但是最明显的双连屏都是“缩小版”,与自家高端车有着明显的差距,不过精致感还过得去。


而途观L Pro的数字座舱完全与目前的高端新势力车型一样,可以实现六屏联动:中央的15英寸智能2K悬浮屏、10.3英寸数字液晶仪表盘、11.6英寸副驾娱乐屏、w-HUD平视显示系统、黑晶流光智控旋钮和手机互联,轻松实现智联控车,支持无线华为HiCar、苹果CarPlay和百度CarLife,能够满足各个品牌手机用户的使用需求,不仅屏多,而且高效。

途观L Pro是“中国通”,宝马X1/奥迪Q3相对落后
虽然硬件上面,途观L Pro相较宝马X1和奥迪Q3有着明显的优势,但是智能化的核心还是体验,尤其是智能化体验已经越来越成熟的当下。

奥迪Q3的车机采用的是家族独有的MMI系统,UI设计比较简洁明了,将导航、音乐、电话等我们平时常用的功能单独放在最左侧的菜单,操作起来更加方便快捷。不过令人遗憾的是它的车联网、语音识别控制系统都需要选配才能获得,并且在娱乐功能和车载程序上也没有进行本土化革新,相对落后保守。

宝马X1搭配全新的iDrive 9车机系统,拥有比Q3更为便捷智能的交互体验。卡片浮窗的设计理念使得地图和常用功能以更直观的方式展现,使用起来更加便利快捷,也避免了行驶过程中低头查找,提高了驾驶的安全性。新增的免唤醒词语音识别功能,识别还算精准,但还达不到主流新势力的水平。

途观L Pro虽然也是一辆油车,但是车内智能化完全不输新势力,前面提到的六屏联动不仅科技感强,而且8155车机芯片也让操作流畅性有保证。更为重要的是,这款车完全是根据中国消费环境打造的本土车机交互系统,整个车机语音交互由科大讯飞提供,更适合中国人的使用习惯,实用、便捷、人性化。


智能语音除了响应速度快、高效识别、连续对话、多意图识别、免唤醒热词、所见即可说、音区分隔等实用功能之外,特别支持方言(四川话和粤语)、声音克隆等个性化功能,甚至能够把家人的声音作为语音导航,更温馨也更放松。
独有的副驾娱乐屏也是大众所有车型中首先搭载的,副驾乘员可以搜索导航信息一键投至中控(副驾可以切换地址时帮助导航),帮助驾驶员在驾驶过程中实现路径的安全切换;支持在线电影、音乐、手机投屏,还支持连接蓝牙耳机,主驾副驾互不干扰。
智能驾驶对标BBA旗舰车型,途观L Pro算是降维打击
智能驾驶方面,途观L Pro有大疆车载技术加持,支持智能避障、智能加塞应对、大车避让等多种功能,更有智能拨杆变道、Pro版的自适应巡航、车道保持系统Pro版等功能,途观L Pro的智能驾驶无疑更适合中国路况和中国人的操作习惯。

而宝马X1和奥迪Q3作为入门版车型,在智能驾驶方面算是一个明显的短板,两车最多只能支持自适应巡航功能,至于L2驾驶辅助需要选装,而且功能也是最基础的。

值得一提的是,在由国家汽车行业权威机构“中汽中心”举办的 WIDC 智能挑战赛中,途观L Pro 一举包揽了智驾和智舱性能两大项目的冠军头衔,完成了对包括 BBA 在内一众对手的碾压了,智能化综合实力强劲。

性能领先BBA入门版,途观L Pro诠释德系高品质
至于性能方面,其实三款车的水平从硬件上就能预测,同样的价格,途观L Pro搭载2.0T高功率发动机,而宝马X1和奥迪Q3都只能买到低功率版本。实际百公里加速测试中,三车在运动模式的加持下,均发挥出了应有的水准,宝马X1是8.3秒(官方7.9),奥迪Q3为10秒(官方9.8),途观L Pro则是7.5秒(官方7.5)。途观L Pro在动力基础最好的前提下又跑出了最好的成绩,和官标相差无二。


在百公里制动测试中,宝马X1的成绩为37.9米,奥迪Q3为 37.6米,途观L Pro为37.1米,三车都属于优秀水准。

在金卡纳绕桩环节中,三车均为前麦弗逊后多连杆的悬架组合,宝马X1和奥迪Q3为前置前驱,途观L Pro为智能四驱。三车在50公里每小时的时速下,转向流畅、操控精准,但毕竟是SUV车型,因其较高的底盘高度,所以三车都有较为明显的车身侧倾,不过也都属于正常现象。

写在最后:

通过三车对比不难看出,如果单论产品力,途观L Pro已经远超宝马X1,奥迪Q3这类BBA入门产品,毕竟途观L Pro在硬件方面,尤其是智能硬件上是与BBA旗舰车来比较的,再加上,这款车在“智能本土化”方面算是目前合资品牌中的独一档,确实将传统油车的智能化体验带到了一个新的高度,而且新车上市还送价值 20000元的限时购置税全免(相当于优惠 20000 元)、3年8折保值焕新、价值4500元的3年无忧保养、选装包限量赠送等超值权益,进一步提升了性价比。

如果你对智能化没有太高的要求,还可以考虑途观家族的另一位成员——途观L 2024出众款,不仅价格最低只要14.99万元,而且还有至高8000元的置换或增购补贴,以及现金保养券和至低0首付0月供至高5年0利率政策,也不失为一个好选择。那么,你会怎么选呢?
