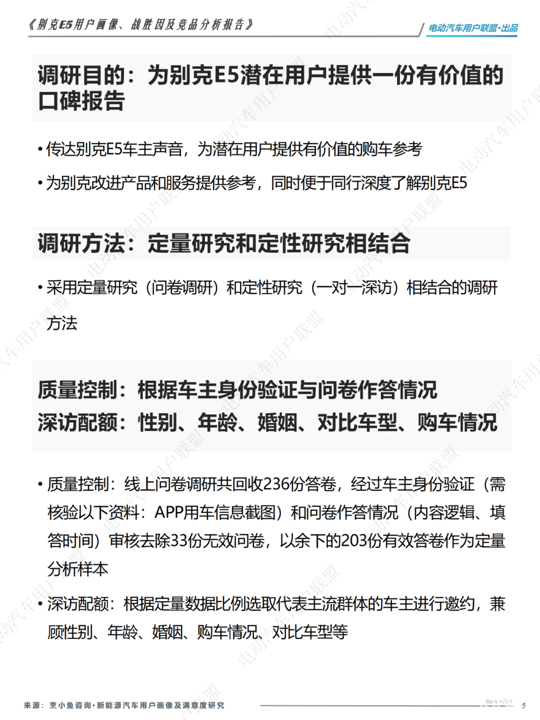
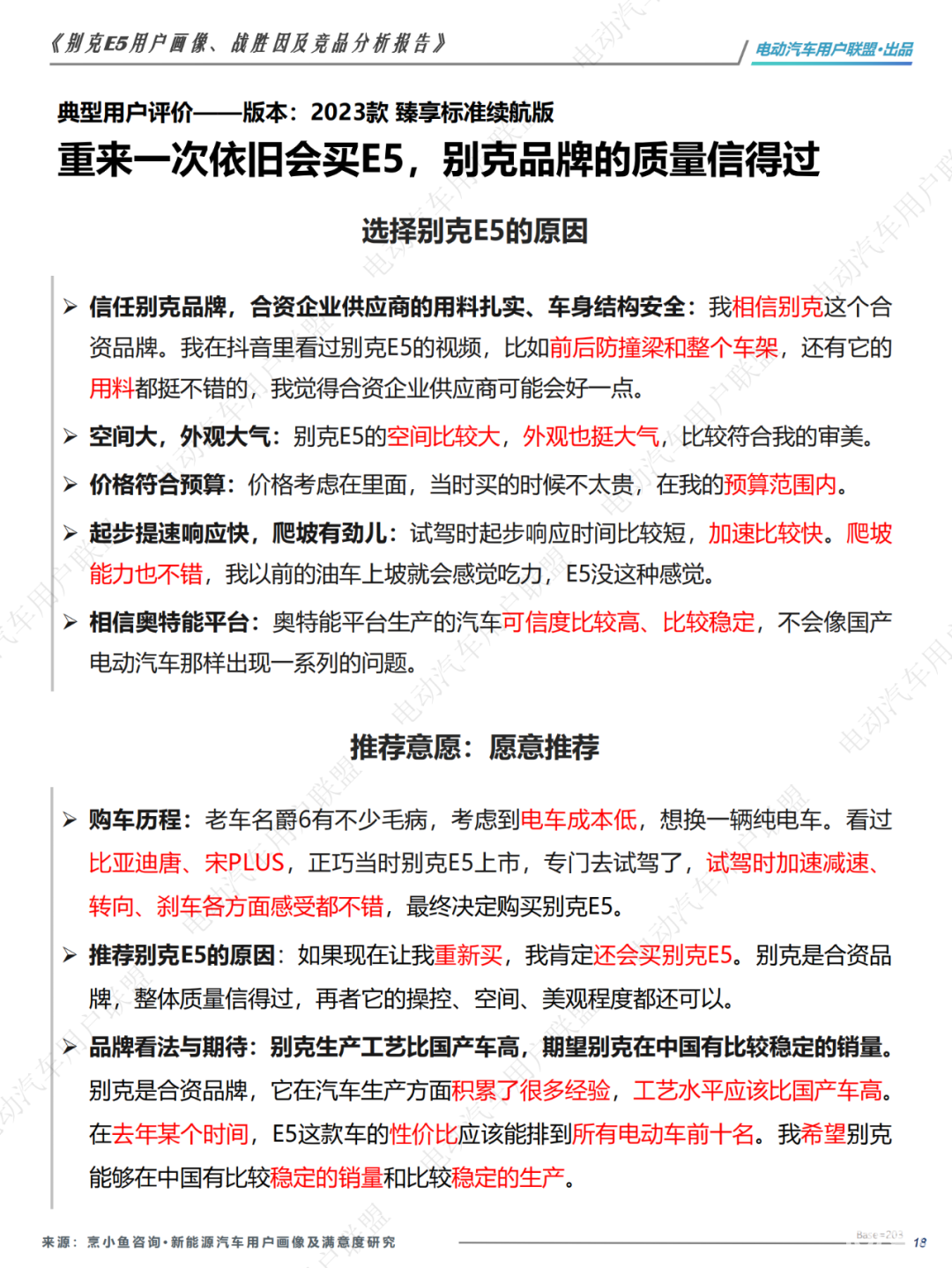
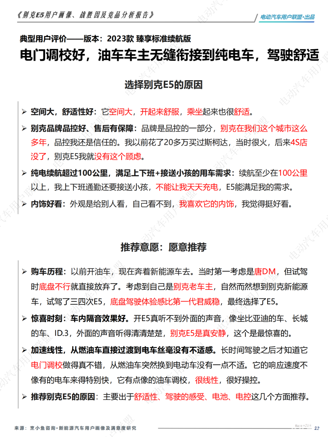
哪些人买别克纯电E5?为啥放弃ModelY和宋PLUS?
(原标题:哪些人买别克纯电E5?为啥放弃ModelY和宋PLUS?)
























别克纯电E5的用户画像和购车旅程部分到这就结束啦。
【版权声明】车平台提醒您:请在浏览本网站关于【哪些人买别克纯电E5?为啥放弃ModelY和宋PLUS?】文章时,请您务必阅读并理解本声明。本站部分内容以及图片来源于商家投稿和网络转载,如网站发布的有关的信息侵犯到您的权益,请及时与我们取得联系,我们及时删除处理。
