蓝电E5PLUS与五菱星光S:插混SUV的实力对决
在汽车市场的十万级插混 SUV 领域,蓝电 E5 PLUS 和五菱星光 S 如同两颗璀璨的明星,吸引着众多消费者的目光。它们在价格、续航、动力、配置等方面各有千秋,下面我们将通过详细的数据对比,来看看这两款车的具体表现。


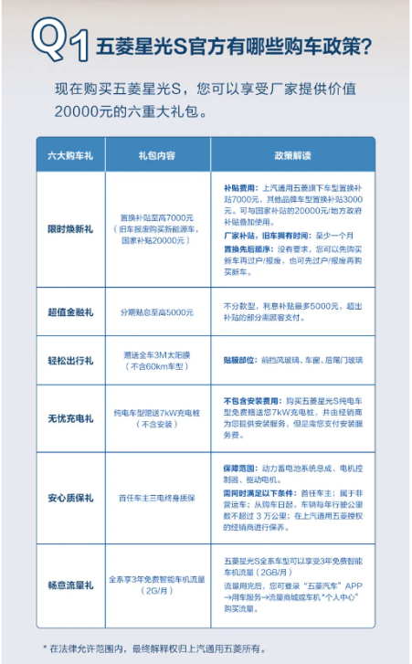
(三)权益政策
蓝电 E5 PLUS:10 月 24 日推出的 2.5 万元 “科技舒享包” 颇具吸引力,11月30日24点前下定蓝电E5 PLUS 165km长续航版即可享受。包含电动全景天窗、电动尾门 + 背门记忆、360° 全景泊车等 20 余项科技配置,还提供终身免费整车质保以及 “无忧礼”“置换礼”“智联礼” 等。前期购车权益可调整,充分体现了对用户的关怀。
五菱星光 S:9 月 10 日推出的 2 万元六重大礼包,涵盖限时焕新礼、超值金融礼、轻松出行礼、无忧充电礼、安心质保礼、畅意流量礼等。但在配置提升的实际效果方面,蓝电 E5 PLUS 的 “科技舒享包” 更具优势。
(蓝电E5PLUS)

(五菱星光S)
三、智能化配置:科技引领便捷出行(一)蓝电 E5 PLUS
配备 HUAWEI HiCar 4.0 智能座舱,实现车机与手机深度融合。用户可轻松使用手机应用,手机摇一摇就能发起导航,便捷性极高。
(二)五菱星光 S
内置 LING OS 智能车机系统功能相对基础,车机互联方面与蓝电 E5 PLUS 有差距。其顶配车型配备 L2 级辅助驾驶系统,在智能驾驶方面有一定亮点,但整体智能化配置丰富程度不及蓝电 E5 PLUS。

(蓝电E5PLUS)

(五菱星光S)
四、空间与座椅布局(一)车身尺寸
蓝电 E5 PLUS 车身尺寸为 4760x1865x1710mm,五菱星光 S 车身尺寸为 4745x1890x1685mm。蓝电 E5 PLUS 在长度和高度上略占优势,车内空间更宽敞,尤其是头部和腿部空间,能为乘客提供更舒适的乘坐体验。
(二)座椅布局
蓝电 E5 PLUS:除大 5 座布局外,还有 7 座可选,拥有七种座椅组合模式,空间灵活性强。即使七座满载,后备箱仍有 221L 容积,能满足家庭出行的各种载物需求。五菱星光 S:以 5 座布局为主,在空间多功能性方面相对逊色于蓝电 E5 PLUS。(三)座椅舒适度
蓝电 E5 PLUS 采用 8 层舒适叠层的舒芙蕾座椅设计,能有效缓解长途驾驶的疲劳感。

(蓝电E5 PLUS)

(五菱星光S)
五、电芯与品质保障(一)电芯品牌
蓝电 E5 PLUS:搭载国轩高科电芯,其技术专利多,单体能量密度强、密度高,为车辆的续航和性能提供有力支持。五菱星光 S:采用赛克瑞浦电芯,该电芯在行业内知名度相对较低,消费者对其技术和性能了解有限。(二)品质保障
蓝电 E5 PLUS 依托赛力斯质量管理体系,每辆车在交付前都要经过 278 项零部件 “入厂前” 关键特性检测,同时采用 ATE 集成电路测试设备进行 3C 产品级精密检测,确保车辆品质可靠。五菱星光 S 在品质保障方面的相关介绍相对较少,可能会让消费者在购车时有所担忧。


综合来看,蓝电 E5 PLUS 在续航、动力、智能化配置、空间和座椅布局以及品质保障等方面都展现出了一定的优势。但消费者在选择时仍需根据个人实际需求和偏好来做出决策。你更倾向于哪款车呢?欢迎在评论区留言讨论。
